15vip太阳集团(中国)品牌公司-Official website
首页
公司介绍
公司概况
公司领导
机构设置
年级办公室
团队队伍
专任教师
专家风采
公司产品
教学动态
教学成效
实践实习
文件制度
科学研究
科研平台
科研团队
科研成果
科研动态
文件制度
人才招聘
本科生招生
就业信息
员工工作
员工动态
第二课堂
团学工作
交流合作
员工工作
教学基地
信息公开
通知公告
公示平台
资料下载
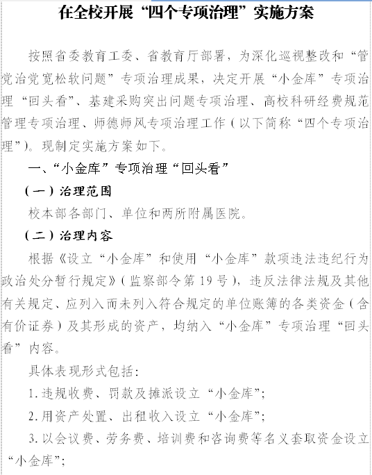
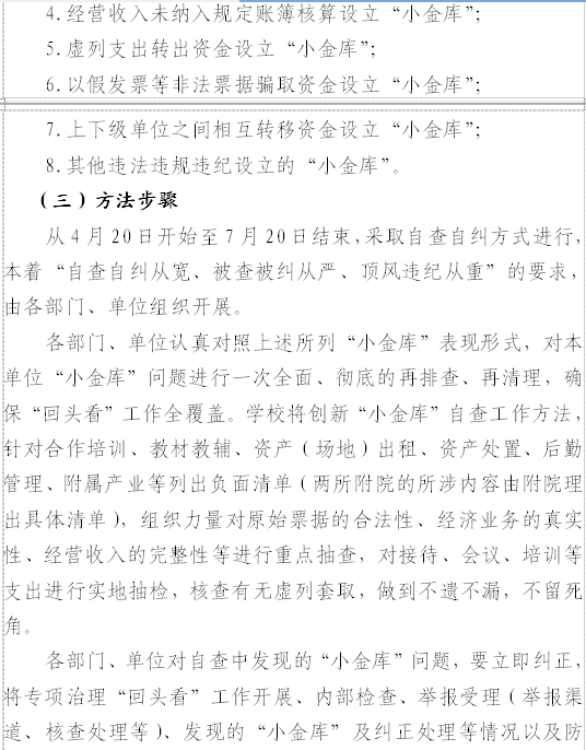
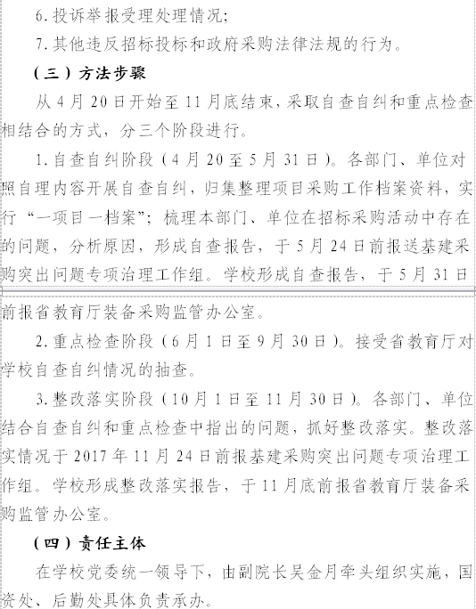
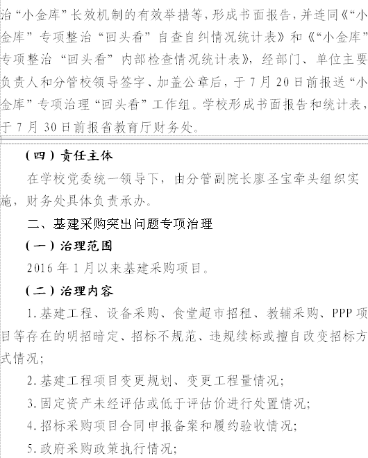
《在全校开展“四个专项治理”实施方案》
时间:2017-05-22
阅读次数: